近日,中国科学院深圳先进技术研究院喻学锋研究员课题组在开发天然生物活性纳米化疗药物领域取得新进展。相关工作“Rediscovery of Black Phosphorus: Bioactive Nanomaterials with Inherent and Selective Chemotherapeutic Effects”(基于黑磷的活性磷疗——一种天然生物活性纳米化疗药物的新发现)发表于化学领域的权威刊物Angewandte Chemie International Edition(DOI: 10.1002/ange.201810878,影响因子12.102)。周文华博士和潘婷博士后是论文共同第一作者,喻学锋研究员是通讯作者。
癌症作为目前全球主要致死原因之一,对患者、家庭和社会造成了巨大负担。随着纳米技术的飞速发展,各类新型纳米材料为癌症的治疗提供了新的思路和方法。然而,目前围绕纳米材料的肿瘤治疗研究仍主要基于对其物理性能的开发,而对于纳米材料在与细胞内环境相互作用时产生的生物活性则仅被认为是一种生物毒性作用而被忽视。针对这一问题,喻学锋研究员课题组以黑磷为模型,通过深入研究其化学生物活性,揭示了其作为高选择性纳米化疗药物的潜能。
黑磷作为一种新型二维材料,因其良好的生物活性和生物相容性,以及其优越的光学特性,在生物医学领域受到广泛关注。喻学锋研究员课题组在之前的研究中已成功将黑磷纳米材料应用于肿瘤光热治疗(Nature Communications, 2016, 7, 12967)、植入材料(Biomaterials, 2018, 164, 11; Advanced Science, 2018, 5, 1700848)以及生物活性大分子的细胞转运(Angewandte Chemie International Edition, 2018, 57, 10268)等领域。基于这些前期工作,以及在这些工作中发现的黑磷在生理环境下复杂的降解过程和多样的活性中间产物,团队深入探讨了黑磷纳米片在细胞内降解过程的机理和可能诱发的生物学效应。
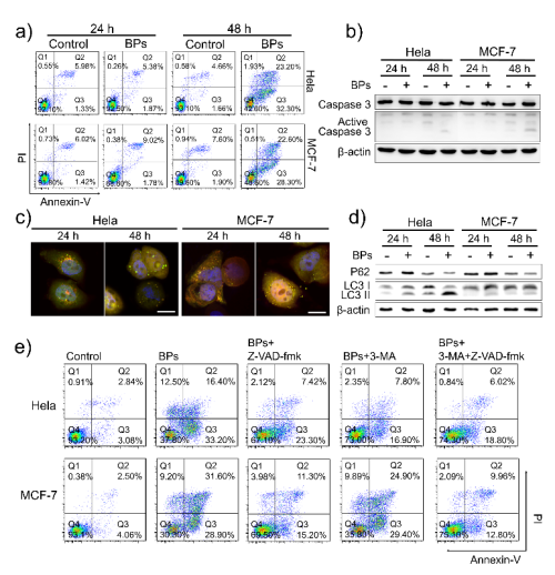
课题组研究发现,由于癌细胞旺盛的胞吞作用、较快的代谢速率和较强的氧化压力,黑磷纳米片易被癌细胞通过胞吞作用大量摄取,并被快速降解,在胞内产生大量磷酸根离子。这一过程导致癌细胞内环境改变,引起G2/M期阻滞,从而抑制癌细胞增殖。增殖抑制后的癌细胞进一步通过凋亡和自噬的途径进入程序化细胞死亡。而对于正常细胞,由于其较弱的摄取活性和代谢速率,黑磷的摄取少且降解缓慢,从而保持了很高的生物相容性。深入的细胞和动物实验表明,黑磷纳米片展现出优异的抗肿瘤功效,其对癌细胞的选择性杀伤作用远优于传统化疗药物阿霉素(DOX)。
课题组将这一源自黑磷天然生物活性的癌细胞选择性杀伤作用称为“生物活性磷基药物疗法(Bioactive Phosphorus-based Therapy)”,简称 “活性磷疗 (BPT)”。该研究不仅展示了黑磷在纳米化疗药物开发领域的巨大前景,同时也揭示了纳米材料在肿瘤治疗研究领域的新方向。
该研究工作得到了中科院前沿科学研究重点计划、国家自然科学基金、深圳市科技计划国际合作研究、相关研究资助局面上项目和香港城市大学战略研究项目的支持。
论文链接:https://onlinelibrary.wiley.com/doi/abs/10.1002/ange.201810878

图1 黑磷纳米片在不同细胞株内的摄取、降解和增殖抑制作用。(a)黑磷纳米片在不同细胞株内的摄取及降解;(b)黑磷纳米片在不同细胞株内所导致的磷酸水平升高;(c)和的(d)黑磷纳米片与不同细胞株孵育24h和48h所引起的细胞增殖抑制现象。

图2 黑磷纳米片在不同细胞株内的导致的(a)细胞周期分布的改变和(b)细胞周期因子表达的改变。
图3 黑磷纳米在不同癌细胞株内所引起的(a)细胞凋亡和(b)细胞凋亡因子的激活。以及黑磷纳米片在不同癌细胞株内所引起的(c)细胞自噬流的紊乱和(d)细胞自噬标志物LC3和P62的富集作用。
附件下载:

